№648 ГДЗ Рымкевич 10-11 класс (Физика)
Решение #1
Решение #2
Решение #3

Рассмотрим вариант решения задания из учебника Рымкевич 10-11 класс, Дрофа:
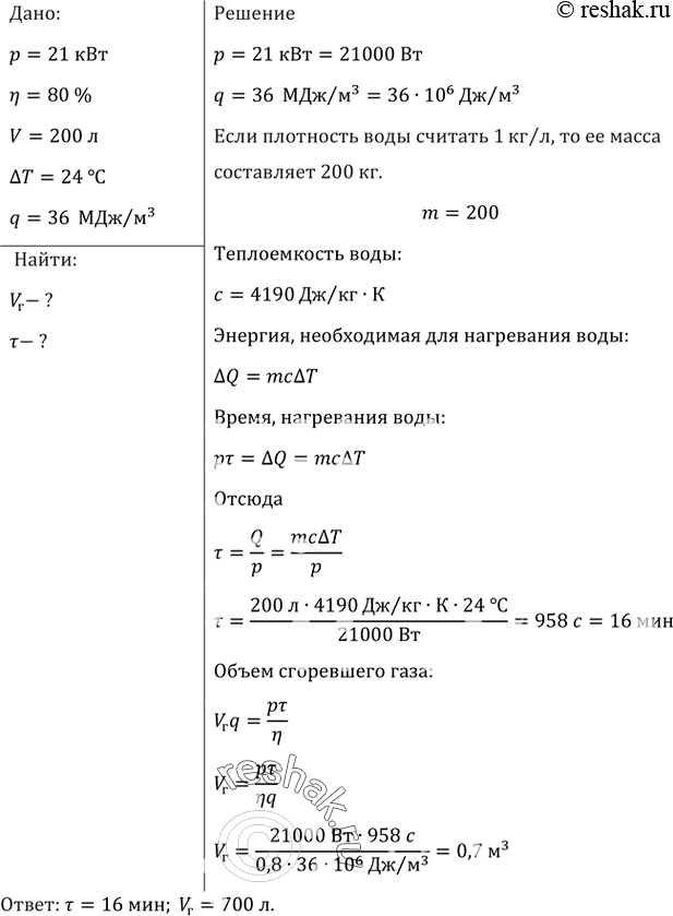
Бытовой газовый водонагреватель проточного типа имеет полезную мощность 21 кВт и КПД 80%. Сколько времени будет наполняться ванна вместимостью 200 л водой, нагретой в нагревателе на 24 °С, и каков расход газа (в литрах) за это время? При сгорании 1 м3 природного газа выделяется энергия 36 МДж.
*размещая тексты в комментариях ниже, вы автоматически соглашаетесь с пользовательским соглашением