№665 ГДЗ Рымкевич 10-11 класс (Физика)
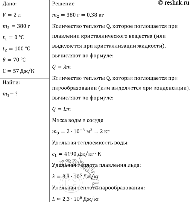
Решение #1
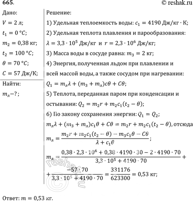
Решение #2

Рассмотрим вариант решения задания из учебника Рымкевич 10-11 класс, Дрофа:
Сосуд содержит 2 л воды и лед при общей температуре 0 °С. После введения 380 г водяного пара при температуре 100 °С лед растаял и вся вода нагрелась до 70 °С. Сколько льда было в сосуде? Теплоемкость сосуда 57 Дж/К.
*размещая тексты в комментариях ниже, вы автоматически соглашаетесь с пользовательским соглашением