№667 ГДЗ Рымкевич 10-11 класс (Физика)
Решение #1
Решение #2

Рассмотрим вариант решения задания из учебника Рымкевич 10-11 класс, Дрофа:
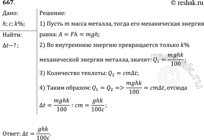
С высоты h свободно падает кусок металла, удельная теплоемкость которого с. На сколько повысилась его температура при ударе о землю, если считать, что k% механической энергии куска металла превращается во внутреннюю энергию?
*размещая тексты в комментариях ниже, вы автоматически соглашаетесь с пользовательским соглашением