№670 ГДЗ Рымкевич 10-11 класс (Физика)
Решение #1
Решение #2
Решение #3

Рассмотрим вариант решения задания из учебника Рымкевич 10-11 класс, Дрофа:
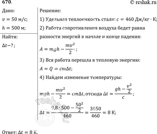
Стальной осколок, падая с высоты 500 м, имел у поверхности земли скорость 50 м/с. На сколько повысилась температура осколка, если считать, что вся работа сопротивления воздуха пошла на его нагревание?
*размещая тексты в комментариях ниже, вы автоматически соглашаетесь с пользовательским соглашением