№680 ГДЗ Рымкевич 10-11 класс (Физика)
Решение #1
Решение #2
Решение #3

Рассмотрим вариант решения задания из учебника Рымкевич 10-11 класс, Дрофа:
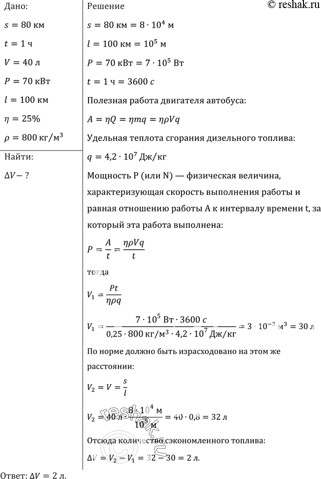
Междугородный автобус прошел путь 80 км за 1 ч. Двигатель при этом развивал среднюю мощность 70 кВт при КПД, равном 25%. Сколько дизельного топлива, плотность которого 800 кг/м3, сэкономил водитель в рейсе, если норма расхода горючего 40 л на 100 км пути?
*размещая тексты в комментариях ниже, вы автоматически соглашаетесь с пользовательским соглашением