№690 ГДЗ Рымкевич 10-11 класс (Физика)
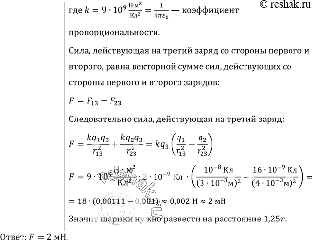
Решение #1
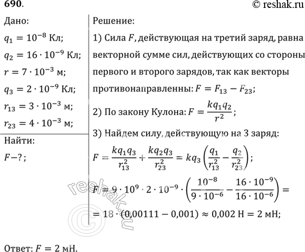
Решение #2
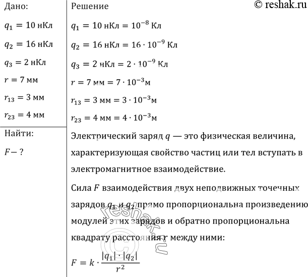
Решение #3

Рассмотрим вариант решения задания из учебника Рымкевич 10-11 класс, Дрофа:
Заряды 10 и 16 нКл расположены на расстоянии 7 мм друг от друга. Какая сила будет действовать на заряд 2 нКл, помещенный в точку, удаленную на 3 мм от меньшего заряда и на 4 мм от большего?
*размещая тексты в комментариях ниже, вы автоматически соглашаетесь с пользовательским соглашением