№70 ГДЗ Рымкевич 10-11 класс (Физика)
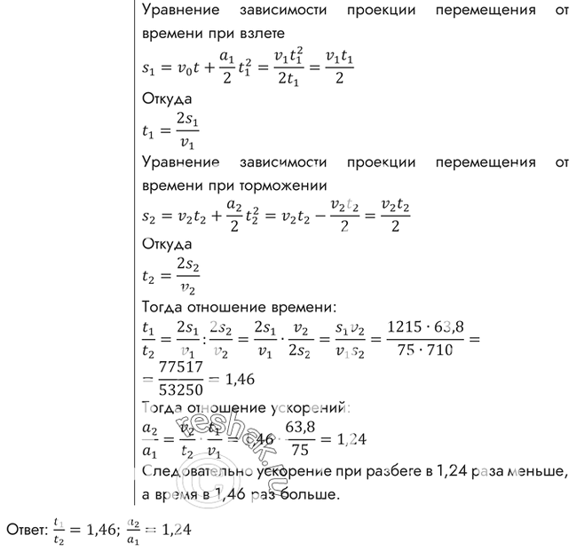
Решение #1
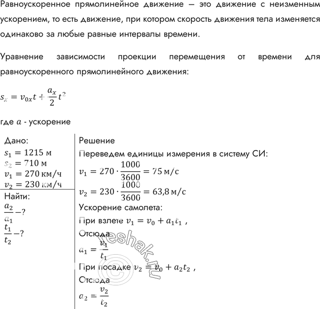
Решение #2
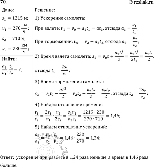
Решение #3

Рассмотрим вариант решения задания из учебника Рымкевич 10-11 класс, Дрофа:
Длина разбега при взлете самолета Ту-154 равна 1215 м, а скорость отрыва от земли 270 км/ч. Длина пробега при посадке этого самолета 710 м, а посадочная скорость 230 км/ч. Сравнить ускорения (по модулю) и время разбега и посадки.
*размещая тексты в комментариях ниже, вы автоматически соглашаетесь с пользовательским соглашением