№71 ГДЗ Рымкевич 10-11 класс (Физика)
Решение #1
Решение #2
Решение #3

Рассмотрим вариант решения задания из учебника Рымкевич 10-11 класс, Дрофа:
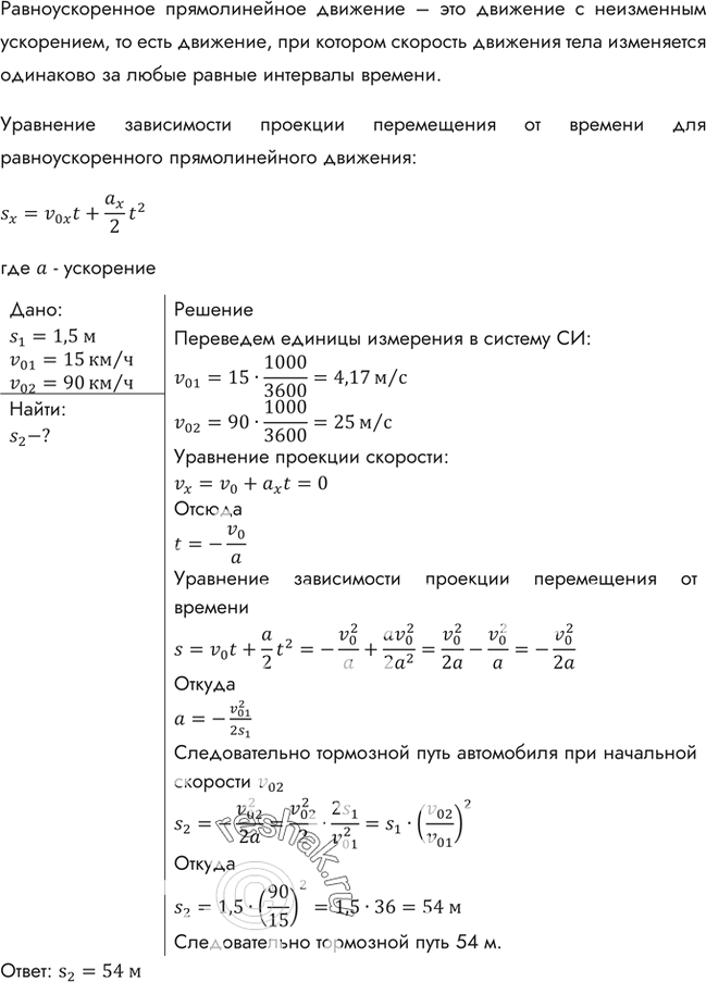
При скорости v1 = 15 км/ч тормозной путь автомобиля равен s1 = 1,5 м. Каким будет тормозной путь s2 при скорости v2 = 90 км/ч? Ускорение в обоих случаях одно и то же.
*размещая тексты в комментариях ниже, вы автоматически соглашаетесь с пользовательским соглашением