№735 ГДЗ Рымкевич 10-11 класс (Физика)
Решение #1
Решение #2
Решение #3

Рассмотрим вариант решения задания из учебника Рымкевич 10-11 класс, Дрофа:
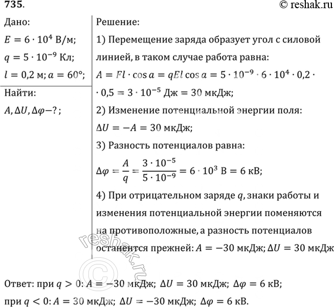
В однородном электрическом поле напряженностью 60 кВ/м переместили заряд 5 нКл. Перемещение, равное по модулю 20 см, образует угол 60° с направлением силовой линии. Найти работу поля, изменение потенциальной энергии взаимодействия заряда и поля и напряжение между начальной и конечной точками перемещения. Дать ответы на те же вопросы для случая перемещения отрицательного заряда.
*размещая тексты в комментариях ниже, вы автоматически соглашаетесь с пользовательским соглашением