№737 ГДЗ Рымкевич 10-11 класс (Физика)
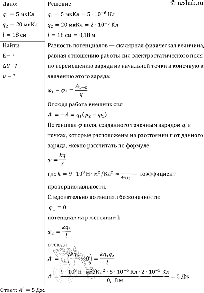
Решение #1
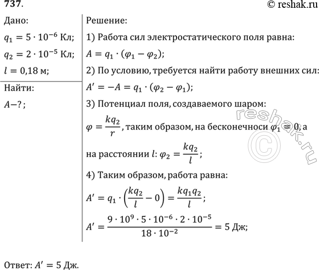
Решение #2

Рассмотрим вариант решения задания из учебника Рымкевич 10-11 класс, Дрофа:
Какую работу надо совершить, чтобы перенести заряд 5 мкКл из бесконечности в точку поля, удаленную от центра заряженного шара на 18 см. Заряд шара 20 мкКл.
*размещая тексты в комментариях ниже, вы автоматически соглашаетесь с пользовательским соглашением