№767 ГДЗ Рымкевич 10-11 класс (Физика)
Решение #1
Решение #2
Рассмотрим вариант решения задания из учебника Рымкевич 10-11 класс, Дрофа:
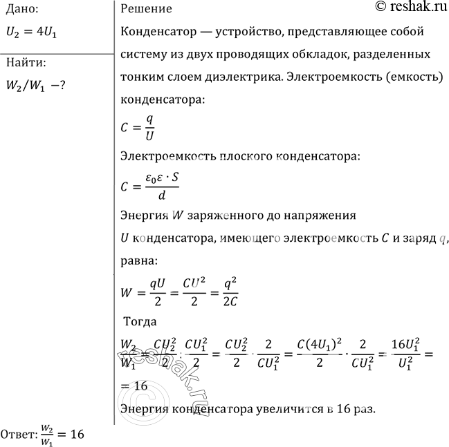
Во сколько раз изменится энергия конденсатора при увеличении напряжения на нем в 4 раза?
Отправить другу:
*размещая тексты в комментариях ниже, вы автоматически соглашаетесь с пользовательским соглашением
