№787 ГДЗ Рымкевич 10-11 класс (Физика)
Решение #1
Решение #2
Решение #3

Рассмотрим вариант решения задания из учебника Рымкевич 10-11 класс, Дрофа:
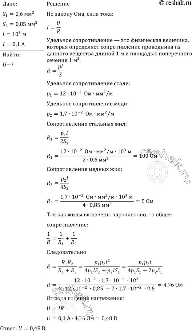
Кабель состоит из двух стальных жил площадью поперечного сечения 0,6 мм2 каждая и четырех медных жил площадью поперечного сечения 0,85 мм2 каждая. Каково падение напряжения на каждом километре кабеля при силе тока 0,1 А?
*размещая тексты в комментариях ниже, вы автоматически соглашаетесь с пользовательским соглашением