№795 ГДЗ Рымкевич 10-11 класс (Физика)
Решение #1
Решение #2
Решение #3

Рассмотрим вариант решения задания из учебника Рымкевич 10-11 класс, Дрофа:
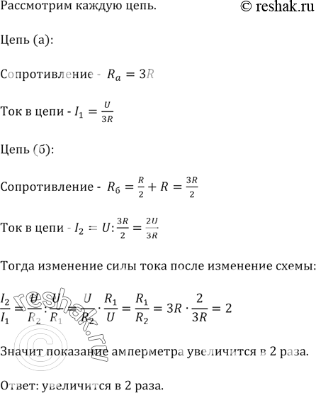
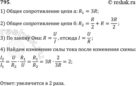
Во сколько раз изменятся показания амперметра, если от схемы, приведенной на рисунке 82, а, перейти к схеме, показанной на рисунке 82, б? Напряжение, поданное на концы цепи, остается прежним.
*размещая тексты в комментариях ниже, вы автоматически соглашаетесь с пользовательским соглашением