№812 ГДЗ Рымкевич 10-11 класс (Физика)
Решение #1
Решение #2
Решение #3

Рассмотрим вариант решения задания из учебника Рымкевич 10-11 класс, Дрофа:
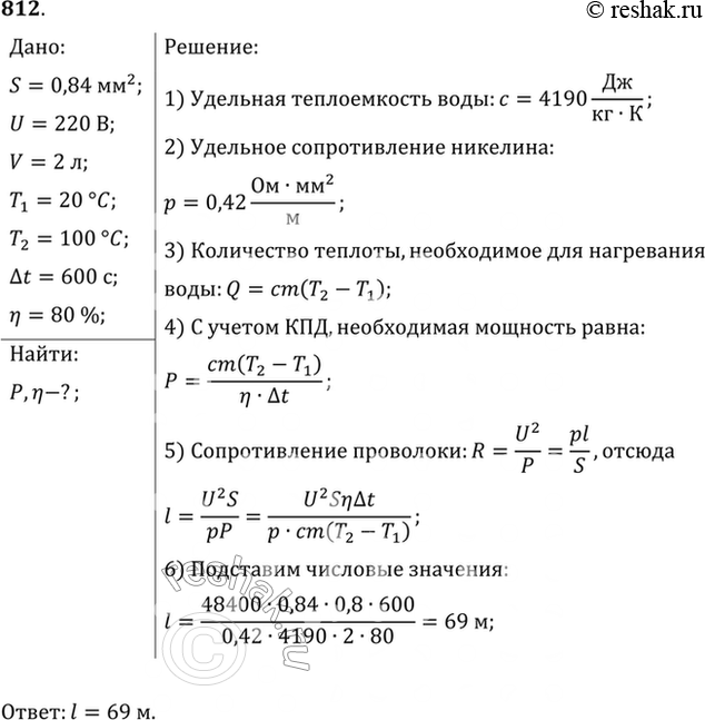
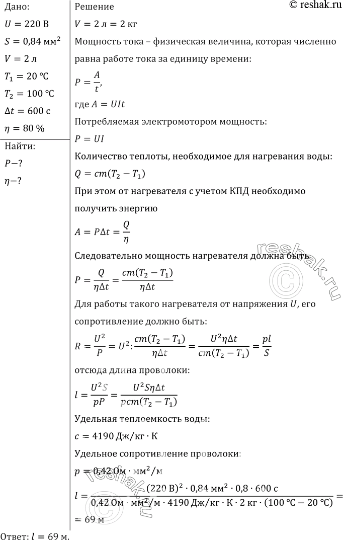
Какой длины надо взять никелиновую проволоку площадью поперечного сечения 0,84 мм2, чтобы изготовить нагреватель на 220 В, при помощи которого можно было бы нагреть 2 л воды от 20 °С до кипения за 10 мин при КПД 80%?
*размещая тексты в комментариях ниже, вы автоматически соглашаетесь с пользовательским соглашением