№850 ГДЗ Рымкевич 10-11 класс (Физика)
Решение #1
Решение #2
Решение #3

Рассмотрим вариант решения задания из учебника Рымкевич 10-11 класс, Дрофа:
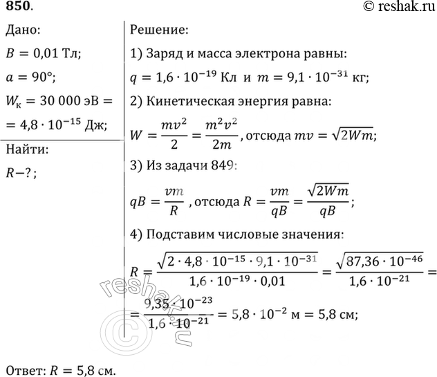
В однородное магнитное поле индукцией В = 10 мТл перпендикулярно линиям индукции влетает электрон с кинетической энергией WK = 30 кэВ. Каков радиус кривизны траектории движения электрона в поле?
*размещая тексты в комментариях ниже, вы автоматически соглашаетесь с пользовательским соглашением