№851 ГДЗ Рымкевич 10-11 класс (Физика)
Решение #1
Решение #2
Решение #3

Рассмотрим вариант решения задания из учебника Рымкевич 10-11 класс, Дрофа:
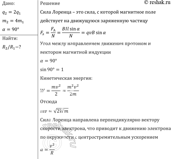
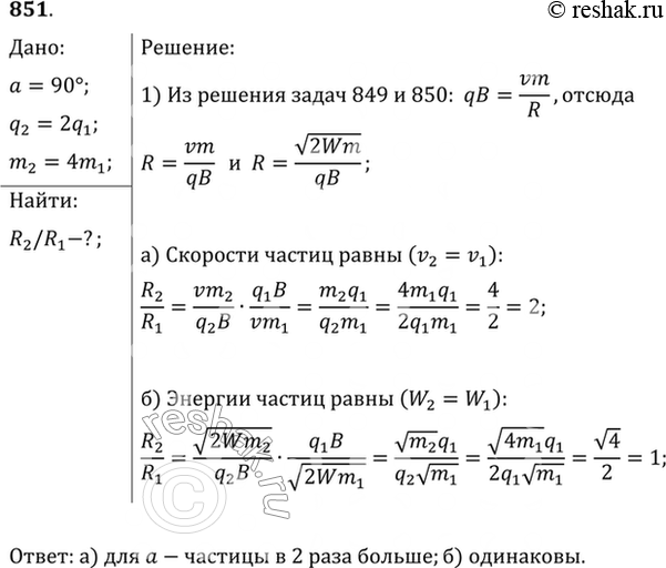
Протон и а-частица влетают в однородное магнитное поле перпендикулярно линиям индукции. Сравнить радиусы окружностей, которые описывают частицы, если у них одинаковы: а) скорости; б) энергии.
*размещая тексты в комментариях ниже, вы автоматически соглашаетесь с пользовательским соглашением