№869 ГДЗ Рымкевич 10-11 класс (Физика)
Решение #1
Решение #2
Решение #3

Рассмотрим вариант решения задания из учебника Рымкевич 10-11 класс, Дрофа:
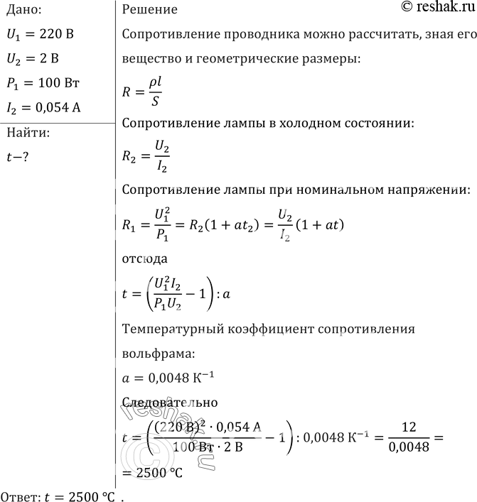
На баллоне электрической лампы написано 220 В, 100 Вт. Для измерения сопротивления нити накала в холодном состоянии на лампу подали напряжение 2 В, при этом сила тока была 54 мА. Найти приблизительно температуру накала вольфрамовой нити.
*размещая тексты в комментариях ниже, вы автоматически соглашаетесь с пользовательским соглашением