№882 ГДЗ Рымкевич 10-11 класс (Физика)
Решение #1
Решение #2
Решение #3

Рассмотрим вариант решения задания из учебника Рымкевич 10-11 класс, Дрофа:
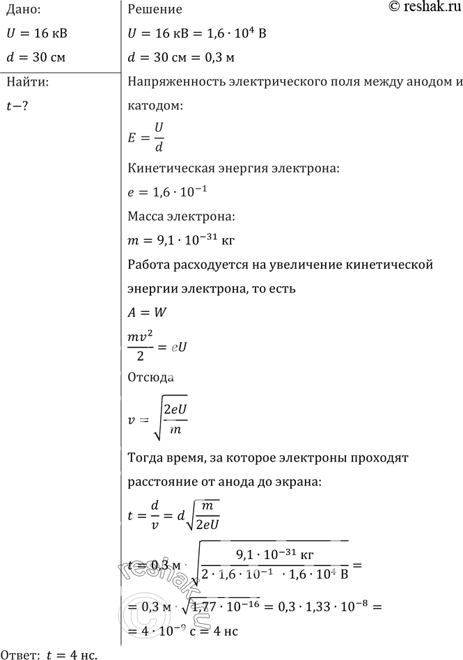
В телевизионном кинескопе ускоряющее анодное напряжение равно 16 кВ, а расстояние от анода до экрана составляет 30 см. За какое время электроны проходят это расстояние?
*размещая тексты в комментариях ниже, вы автоматически соглашаетесь с пользовательским соглашением