№903 ГДЗ Рымкевич 10-11 класс (Физика)
Решение #1
Решение #2
Решение #3

Рассмотрим вариант решения задания из учебника Рымкевич 10-11 класс, Дрофа:
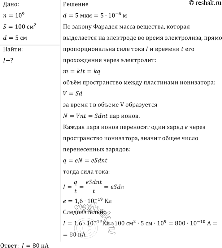
Какова сила тока насыщения при несамостоятельном газовом разряде, если ионизатор образует ежесекундно 109 пар ионов в одном кубическом сантиметре? Площадь каждого из двух плоских параллельных электродов 100 см2, расстояние между ними 5 см.
*размещая тексты в комментариях ниже, вы автоматически соглашаетесь с пользовательским соглашением