№923 ГДЗ Рымкевич 10-11 класс (Физика)
Решение #1
Решение #2
Решение #3

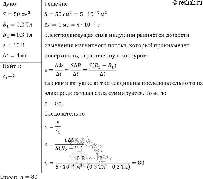
Рассмотрим вариант решения задания из учебника Рымкевич 10-11 класс, Дрофа:
Сколько витков должна содержать катушка с площадью поперечного сечения 50 см2, чтобы при изменении магнитной индукции от 0,2 до 0,3 Тл в течение 4 мс в ней возбуждалась ЭДС 10 В?
*размещая тексты в комментариях ниже, вы автоматически соглашаетесь с пользовательским соглашением