№94 ГДЗ Рымкевич 10-11 класс (Физика)
Решение #1
Решение #2
Решение #3

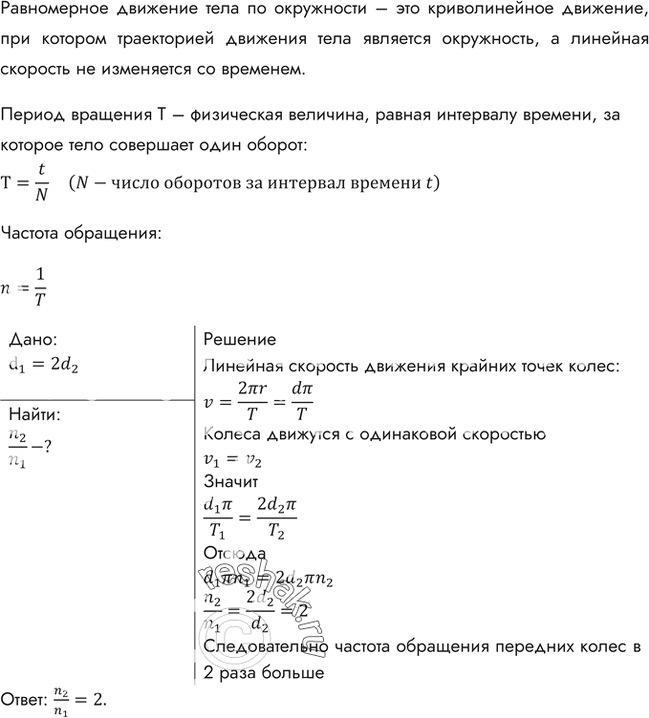
Рассмотрим вариант решения задания из учебника Рымкевич 10-11 класс, Дрофа:
Диаметр передних колес трактора в 2 раза меньше, чем задних. Сравнить частоты обращения колес при движении трактора.
*размещая тексты в комментариях ниже, вы автоматически соглашаетесь с пользовательским соглашением