№952 ГДЗ Рымкевич 10-11 класс (Физика)
Решение #1
Решение #2
Решение #3

Рассмотрим вариант решения задания из учебника Рымкевич 10-11 класс, Дрофа:
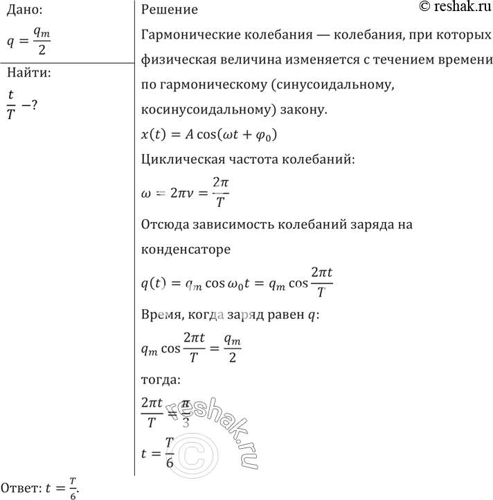
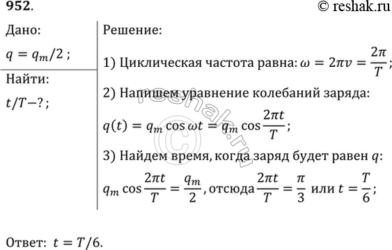
Через какое время (в долях периода t/T) на конденсаторе колебательного контура впервые будет заряд, равный половине амплитудного значения?
*размещая тексты в комментариях ниже, вы автоматически соглашаетесь с пользовательским соглашением