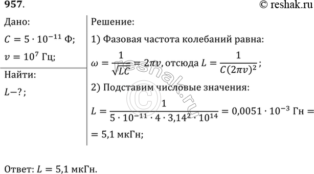
№957 ГДЗ Рымкевич 10-11 класс (Физика)
Решение #1
Решение #2

Рассмотрим вариант решения задания из учебника Рымкевич 10-11 класс, Дрофа:
Катушку какой индуктивности надо включить в колебательный контур, чтобы при емкости конденсатора 50 пФ получить частоту свободных колебаний 10 МГц?
*размещая тексты в комментариях ниже, вы автоматически соглашаетесь с пользовательским соглашением