№961 ГДЗ Рымкевич 10-11 класс (Физика)
Решение #1
Решение #2

Рассмотрим вариант решения задания из учебника Рымкевич 10-11 класс, Дрофа:
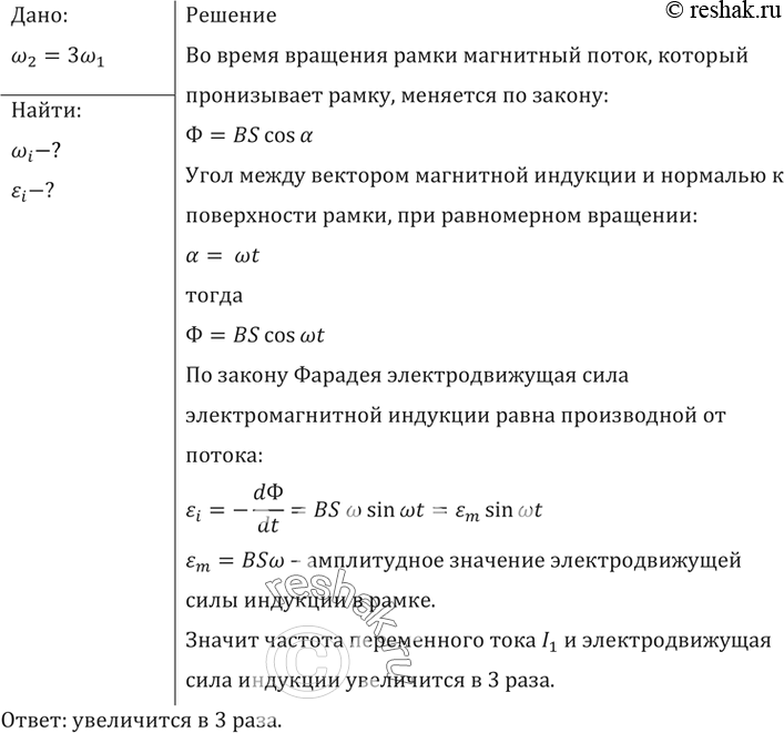
Частоту вращения проволочной рамки в однородном магнитном поле увеличили в 3 раза. Во сколько раз изменится частота переменного тока в рамке и ЭДС индукции?
*размещая тексты в комментариях ниже, вы автоматически соглашаетесь с пользовательским соглашением