№971 ГДЗ Рымкевич 10-11 класс (Физика)
Решение #1
Решение #2
Решение #3

Рассмотрим вариант решения задания из учебника Рымкевич 10-11 класс, Дрофа:
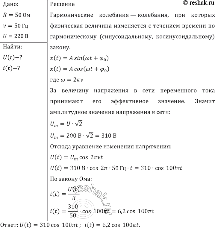
Написать уравнения зависимости напряжения и силы тока от времени для электроплитки сопротивлением 50 Ом, включенной в сеть переменного тока с частотой 50 Гц и напряжением 220 В.
*размещая тексты в комментариях ниже, вы автоматически соглашаетесь с пользовательским соглашением