№982 ГДЗ Рымкевич 10-11 класс (Физика)
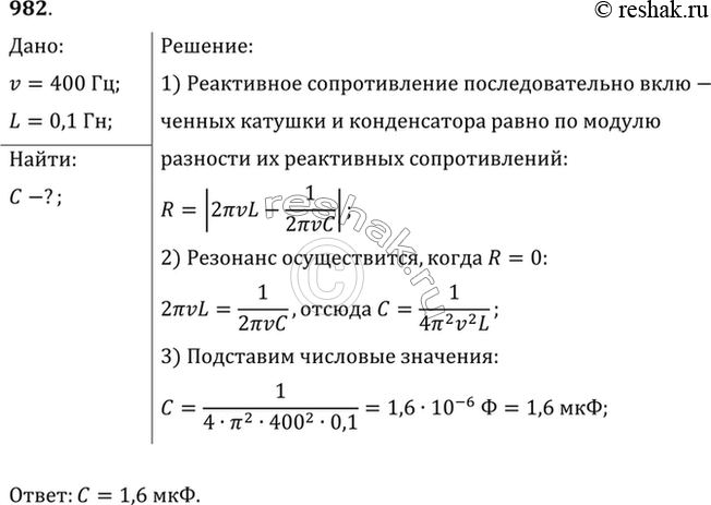
Решение #1
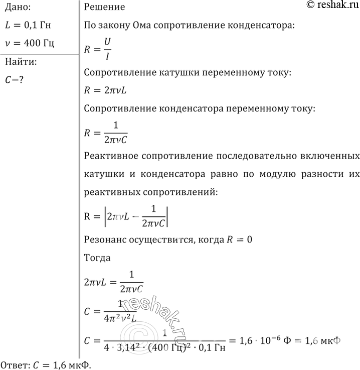
Решение #2
Решение #3

Рассмотрим вариант решения задания из учебника Рымкевич 10-11 класс, Дрофа:
В цепь переменного тока с частотой 400 Гц включена катушка индуктивностью 0,1 Гн. Конденсатор какой емкости надо включить в эту цепь, чтобы осуществился резонанс?
*размещая тексты в комментариях ниже, вы автоматически соглашаетесь с пользовательским соглашением