Упр.511 ГДЗ Атанасян 10-11 класс по геометрии (Геометрия)
Решение #1
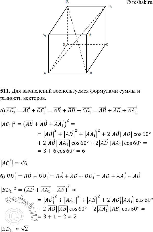
Решение #2

Рассмотрим вариант решения задания из учебника Атанасян, Бутузов 11 класс, Просвещение:
511 B параллелепипеде ABCDA1B1C1D1 ZBAA1 = ZBAD = ZDAA1 = 60°, AB =AA1 =AD = 1. Вычислите длины векторов AC1 и BD1.
*размещая тексты в комментариях ниже, вы автоматически соглашаетесь с пользовательским соглашением