Упр.749 ГДЗ Атанасян 10-11 класс по геометрии (Геометрия)
Решение #1
Решение #2

Рассмотрим вариант решения задания из учебника Атанасян, Бутузов 11 класс, Просвещение:
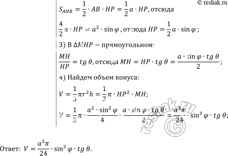
749 Основанием пирамиды является ромб со стороной а и острым углом ф. B пирамиду вписан конус, образующая которого составляет с плоскостью основания угол 0. Найдите объем конуса.
*размещая тексты в комментариях ниже, вы автоматически соглашаетесь с пользовательским соглашением