Упр.1.16 ГДЗ Мерзляк Поляков 8 класс (Алгебра)
Решение #1

Рассмотрим вариант решения задания из учебника Мерзляк, Поляков 8 класс, Вентана-Граф:
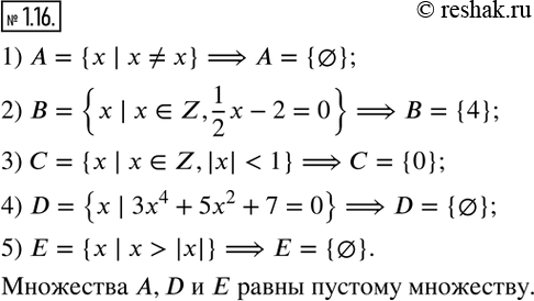
1.16. Какие из следующих множеств равны пустому множеству:
1) A={x | x?x};
2) B={x | x?Z,1/2 x-2=0};
3) C={x | x?Z,|x|<1};
4) D={x | 3x^4+5x^2+7=0};
5) E={x | x>|x|}?
*размещая тексты в комментариях ниже, вы автоматически соглашаетесь с пользовательским соглашением