Упр.1.7 ГДЗ Мерзляк Поляков 7 класс (Алгебра)
Решение #1

Рассмотрим вариант решения задания из учебника Мерзляк, Поляков 7 класс, Вентана-Граф:
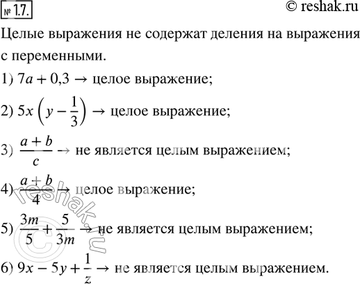
1.7. Какие из данных выражений являются целыми:
1) 7a+0,3; 2) 5x(y-1/3); 3) (a+b)/c;
4) (a+b)/4; 5) 3m/5+5/3m; 6) 9x-5y+1/z?
*размещая тексты в комментариях ниже, вы автоматически соглашаетесь с пользовательским соглашением