Упр.10 ГДЗ Никольский Потапов 9 класс (Алгебра)

Решение #1

Изображение 10. Является ли число 3 решением неравенства: а) х > 0;	б) х > -2; в) х < пи; г) х < 3; д) х < v10; е) v8,7 < х?а) Число 3 является решением неравенства x>0, так...

Решение #2

Изображение 10. Является ли число 3 решением неравенства: а) х > 0;	б) х > -2; в) х < пи; г) х < 3; д) х < v10; е) v8,7 < х?а) Число 3 является решением неравенства x>0, так...

Рассмотрим вариант решения задания из учебника Никольский, Потапов 9 класс, Просвещение:
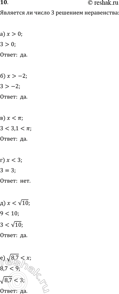
10. Является ли число 3 решением неравенства: а) х > 0; б) х > -2; в) х < пи; г) х < 3; д) х < v10; е) v8,7 < х?

а) Число 3 является решением неравенства x>0, так как оно входит в интервал (0;+ бесконечности).
б) Число 3 является решением неравенства x>-2, так как оно входит в интервал (-2;+ бесконечности).
в) Число 3 является решением неравенства x<пи, так как оно входит в интервал (-бесконечности;пи).
г) Число 3 не является решением неравенства x<3, так как оно не входит в интервал (-бесконечности;3).
д) Число 3 является решением неравенства x
е) Число 3 является решением неравенства v8,7
*Цитирирование задания со ссылкой на учебник производится исключительно в учебных целях для лучшего понимания разбора решения задания.
*размещая тексты в комментариях ниже, вы автоматически соглашаетесь с пользовательским соглашением