Упр.10.34 ГДЗ Мерзляк Поляков 7 класс (Алгебра)
Решение #1

Рассмотрим вариант решения задания из учебника Мерзляк, Поляков 7 класс, Вентана-Граф:
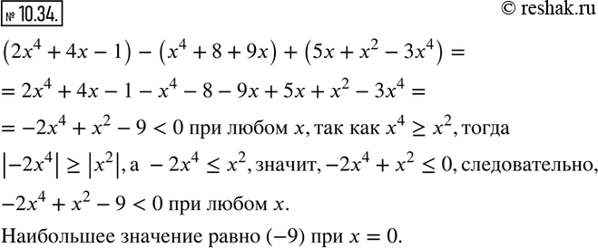
10.34. Докажите, что выражение (2x^4+4x-1)-(x^4+8+9x)+(5x+x^2-3x^4 ) принимает отрицательное значение при любом значении x. Какое наибольшее значение принимает это выражение и при каком значении x?
*размещая тексты в комментариях ниже, вы автоматически соглашаетесь с пользовательским соглашением