Упр.1002 ГДЗ Колягин Ткачёва 11 класс (Алгебра)
Решение #1
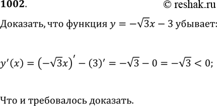
Решение #2

Рассмотрим вариант решения задания из учебника Колягин, Ткачёва, Фёдорова 11 класс, Просвещение:
1002. Доказать, что функция у = - корень 3х -2 убывает.
*размещая тексты в комментариях ниже, вы автоматически соглашаетесь с пользовательским соглашением