Упр.1051 ГДЗ Никольский Потапов 7 класс (Алгебра)
Решение #1

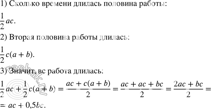
Рассмотрим вариант решения задания из учебника Никольский, Потапов 7 класс, Просвещение:
1051 Старинная задача. Половину некоторой работы а человек совершили в с дней, после чего для окончания этой работы к ним прибыло ещё b человек, работавших с таким же успехом, как и первые. Сколько времени длилась вся работа?
*размещая тексты в комментариях ниже, вы автоматически соглашаетесь с пользовательским соглашением