Упр.107 ГДЗ Никольский Потапов 8 класс (Алгебра)
Решение #1

Рассмотрим вариант решения задания из учебника Никольский, Потапов 8 класс, Просвещение:
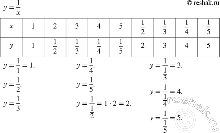
107 Вычислите значение функции у = 1/x при х, равном 1, 2, 3, 4, 5, 1/2, 1/3, 1/4, 1/5. Результаты занесите в таблицу.
*размещая тексты в комментариях ниже, вы автоматически соглашаетесь с пользовательским соглашением