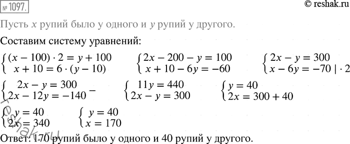
Упр.1097 ГДЗ Мерзляк Полонский 7 класс (Алгебра)
Решение #1

Рассмотрим вариант решения задания из учебника Мерзляк, Полонская, Якир 7 класс, Вентана-Граф:
1097. (Задача из индийского фольклора.) Один говорит другому: «Дай мне 100 рупий, и я буду вдвое богаче тебя». Другой отвечает: «А если ты дашь мне 10 рупий, то я стану в 6 раз богаче тебя». Сколько денег было у каждого?
*размещая тексты в комментариях ниже, вы автоматически соглашаетесь с пользовательским соглашением