Упр.11.16 ГДЗ Мерзляк Поляков 7 класс (Алгебра)
Решение #1

Рассмотрим вариант решения задания из учебника Мерзляк, Поляков 7 класс, Вентана-Граф:
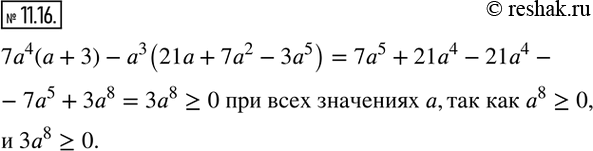
11.16. Докажите, что выражение 7a^4 (a+3)-a^3 (21a+7a^2-3a^5 ) принимает неотрицательные значения при всех значениях a.
*размещая тексты в комментариях ниже, вы автоматически соглашаетесь с пользовательским соглашением