Упр.11.47 ГДЗ Никольский Потапов 11 класс (Алгебра)
Решение #1
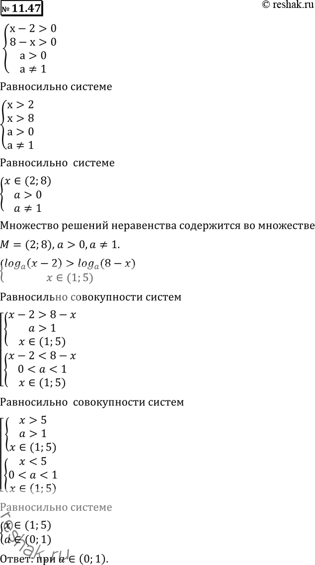
Решение #2

Рассмотрим вариант решения задания из учебника Никольский, Потапов 11 класс, Просвещение:
11.47 При каких значениях параметра а все решения неравенства loga(x - 2) > loga(8 - х) содержатся в интервале (1; 5)?
*размещая тексты в комментариях ниже, вы автоматически соглашаетесь с пользовательским соглашением