Упр.12.10 ГДЗ Никольский Потапов 11 класс (Алгебра)
Решение #1

Рассмотрим вариант решения задания из учебника Никольский, Потапов 11 класс, Просвещение:
Решите неравенство (12.10—12.16):
12.10 а) |3х-6|> х + 2;
б) |2х-5|<х-1;
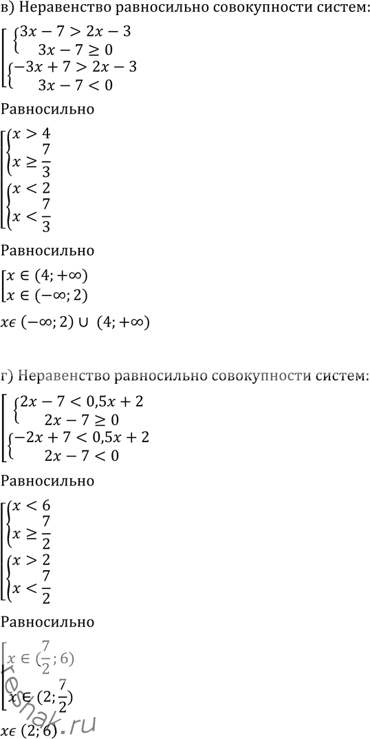
в) |3х - 7| > 2х - 3;
г) |2х - 7| < 0,5x + 2.
*размещая тексты в комментариях ниже, вы автоматически соглашаетесь с пользовательским соглашением