Упр.122 ГДЗ Колягин Ткачёва 9 класс (Алгебра)
Решение #1

Рассмотрим вариант решения задания из учебника Колягин, Ткачёва, Фёдорова 9 класс, Просвещение:
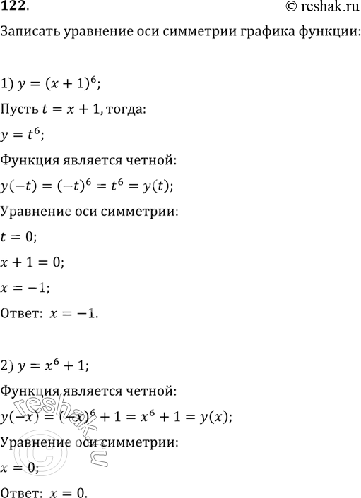
122. Записать уравнение оси симметрии графика функции:
1) y=(x+1)^6; 2) y=x^6+1.
*размещая тексты в комментариях ниже, вы автоматически соглашаетесь с пользовательским соглашением