Упр.124 ГДЗ Муравин 6 класс (Математика)
Решение #1

Рассмотрим вариант решения задания из учебника Муравин, Муравина 6 класс, Дрофа:
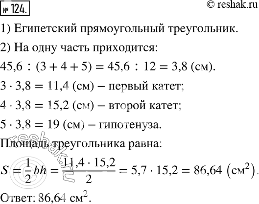
124. Стороны треугольника относятся как 3 :4: 5.
1) Как называется такой треугольник?
2) Найдите площадь этого треугольника, зная, что его периметр равен 45,6 см.
*размещая тексты в комментариях ниже, вы автоматически соглашаетесь с пользовательским соглашением