Упр.127 ГДЗ Колягин Ткачёва 7 класс (Алгебра)
Решение #1

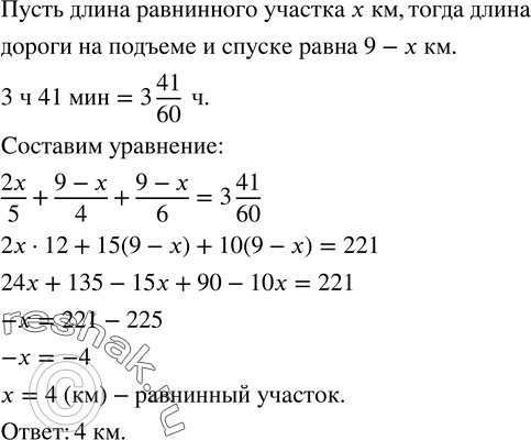
Рассмотрим вариант решения задания из учебника Колягин, Ткачёва, Фёдорова 7 класс, Просвещение:
127. Расстояние между двумя поселками равно 9 км. Дорога имеет подъем, равнинный участок и спуск. Скорость пешехода на подъеме равна 4 км/ч, на равнинном участке 5 км/ч,а на спуске 6 км/ч. Сколько километров составляет равнинный участок, если пешеход проходит расстояние от одного поселка до другого и обратно за 3 ч 41 мин?
*размещая тексты в комментариях ниже, вы автоматически соглашаетесь с пользовательским соглашением