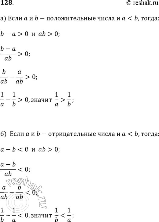
Упр.128 ГДЗ Дорофеев Суворова 9 класс (Алгебра)
Решение #1

Рассмотрим вариант решения задания из учебника Дорофеев, Суворова, Бунимович 9 класс, Просвещение:
128.
а) Пусть а и b — положительные числа и а < b. Сравните 1/a и 1/b.
б) Пусть а и b — отрицательные числа и а < b. Сравните 1/a и 1/b.
*размещая тексты в комментариях ниже, вы автоматически соглашаетесь с пользовательским соглашением