Упр.129 ГДЗ Дорофеев Суворова 9 класс (Алгебра)
Решение #1

Рассмотрим вариант решения задания из учебника Дорофеев, Суворова, Бунимович 9 класс, Просвещение:
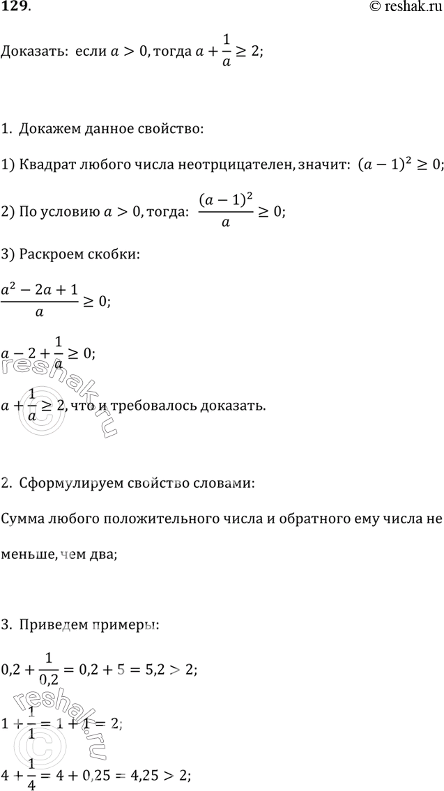
129. Докажите, что если а > 0, то а + 1/a ? 2.
Сформулируйте словами доказанное свойство и конкретизируйте его примерами.
*размещая тексты в комментариях ниже, вы автоматически соглашаетесь с пользовательским соглашением