Упр.1324 ГДЗ Макарычев Миндюк 9 класс (Углубленный) (Алгебра)
Решение #1

Рассмотрим вариант решения задания из учебника Макарычев, Миндюк, Нешков 9 класс, Просвещение:
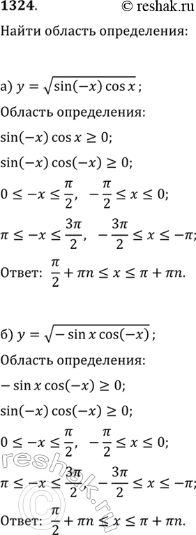
1324. Найдите область определения функции:
а) y=v(sin(-x)cos(x); б) y=v(-sin(x)cos(-x)).
*размещая тексты в комментариях ниже, вы автоматически соглашаетесь с пользовательским соглашением