Упр.139 ГДЗ Дорофеев Суворова 9 класс (Алгебра)
Решение #1

Рассмотрим вариант решения задания из учебника Дорофеев, Суворова, Бунимович 9 класс, Просвещение:
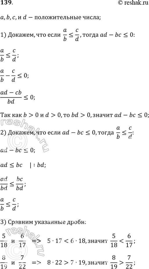
139. Пусть a, b, с и d — положительные числа. Докажите, что a/b ? c/d в том и только в том случае, когда ad - bc ? 0.
Пользуясь этим фактом, сравните дроби: 5/18 и 6/17; 8/19 и 7/22.
*размещая тексты в комментариях ниже, вы автоматически соглашаетесь с пользовательским соглашением