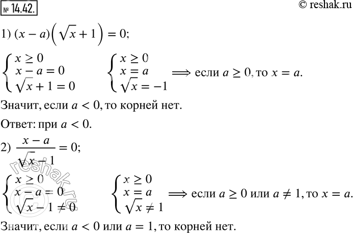
Упр.14.42 ГДЗ Мерзляк Поляков 8 класс (Алгебра)
Решение #1

Рассмотрим вариант решения задания из учебника Мерзляк, Поляков 8 класс, Вентана-Граф:
14.42. При каких значениях параметра a не имеет корней уравнение:
1) (x-a)(vx+1)=0; 2) (x-a)/(vx-1)=0?
*размещая тексты в комментариях ниже, вы автоматически соглашаетесь с пользовательским соглашением