Упр.1408 ГДЗ Макарычев Миндюк 9 класс (Углубленный) (Алгебра)
Решение #1

Рассмотрим вариант решения задания из учебника Макарычев, Миндюк, Нешков 9 класс, Просвещение:
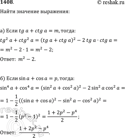
1408. Hайдите:
а) tg^2(?)+ctg^2(?), если tg(?)+ctg(?)=m;
б) sin^4(?)+cos^4(?), если sin(?)+cos(?)=p.
*размещая тексты в комментариях ниже, вы автоматически соглашаетесь с пользовательским соглашением