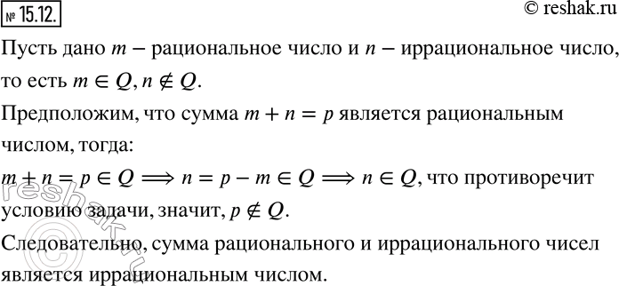
Упр.15.12 ГДЗ Мерзляк Поляков 8 класс (Алгебра)
Решение #1

Рассмотрим вариант решения задания из учебника Мерзляк, Поляков 8 класс, Вентана-Граф:
15.12. Докажите, что сумма рационального и иррационального чисел является иррациональным числом.
*размещая тексты в комментариях ниже, вы автоматически соглашаетесь с пользовательским соглашением