Упр.165 ГДЗ Колягин Ткачёва 8 класс (Алгебра)
Решение #1

Рассмотрим вариант решения задания из учебника Колягин, Ткачёва, Фёдорова 8 класс, Просвещение:
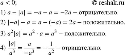
165. Пусть a<0. Выяснить, положительно или отрицательно значение выражения:
1) a-|a|;
2) |-a|-a;
3) a^2 |a|;
4) (|a|)/a^3 .
*размещая тексты в комментариях ниже, вы автоматически соглашаетесь с пользовательским соглашением